beat·365(英国VIP认证)官方网站-Best Mobile App

beats365唯一官方网站
  • 公司首页
  • 关于我们
    • beats365唯一官方网站简介
    • 现任领导
    • 团队队伍
  • 组织机构
    • 教学机构
    • 行政教辅
    • 科研机构
  • 新闻动态
    • 新闻综合
    • 通知公告
    • 学术预告
  • 教学科研
    • 科学研究
    • 本科教育
    • 研究生教育
  • 新传党建
    • 组织机构
    • 党建动态
    • 学习园地
    • 文件汇编
    • 党务公开
  • 员工工作
    • 日常管理
    • 心理教育
    • 贫困资助
    • 考研就业
  • 合作交流
    • 学术交流
    • 校企合作
  • 教学成果
    • 申报书
    • 成果简介
    • 完成人员
    • 成果报告
    • 支撑材料
  • 培训中心
    • 干部培训
    • 研修班
    • 基地班

新传党建

PROGRAM NAME

  • 组织机构
  • 党建动态
  • 学习园地
  • 文件汇编
  • 党务公开
  • 榜样先锋

热点新闻

  • 2020-09-14

    现任领导
  • 2019-11-26

    卓越传媒人才教育培训基地简介
  • 2017-12-24

    BEAT365英国官网网站上榜啦!中国大学声誉指数56!政法类型大学排名第3!
  • 2018-03-28

    路易斯彭:我的四十年前线记者经历——前线记者,高访团采访经验分享
  1. 首页
  2. 新传党建
  3. 党务公开
  4. 正文
点击显示栏目
  • 组织机构
  • 党建动态
  • 学习园地
  • 文件汇编
  • 党务公开
  • 榜样先锋

党务公开

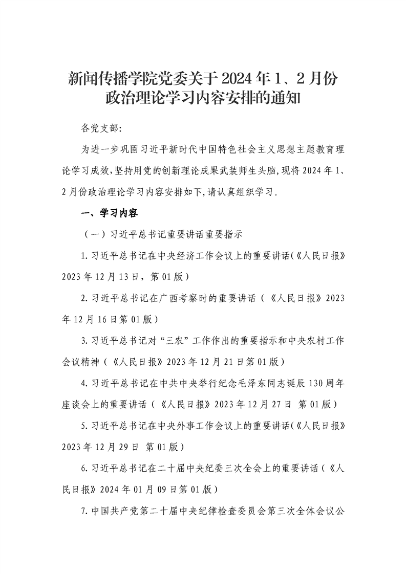
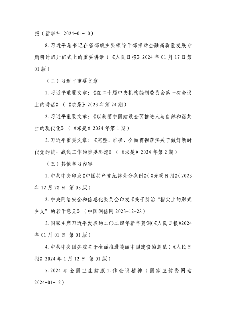
公司党委关于2024年1、2月份政治理论学习内容安排的通知(2024年1号)

  • 来源:beats365唯一官方网站
  • 发布者:beats365唯一官方网站01
  • 浏览量:





上一篇:beats365唯一官方网站关于进一步强化员工纪律教育暨深化学风建设工作实施方案(2024年02号文件)

下一篇:关于印发《beats365唯一官方网站关于进一步加强”学习强国“学习平台使用的通知》(14号)

  • 版权所有:beat·365(英国VIP认证)官方网站-Best Mobile App

    办公电话:029-88182726 | 办公地点:长安校区3号楼教学楼一层 | 地址:西安市长安南路300号  邮编:710063(雁塔校区)| 西安市西长安路558号  邮编:710122(长安校区)

    技术支持:best365英国在线体育官网卓越传媒人才教育实训基地  新媒体平台研发中心 | E-mail:tech@j-school.cn